专题 50 张图片

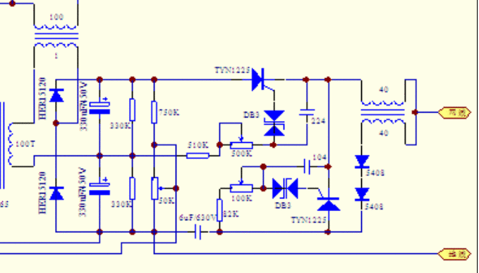
新串双硅后级电路图

探索 新串双硅后级电路图 相关的精美图片,激发您的创意灵感,为您的项目增添独特的视觉效果。

50
图片总数
18,825
总浏览量
2,419
总收藏数
15,944
总下载量