专题 50 张图片

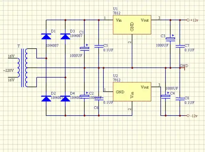
12v高频逆变器电路图

探索 12v高频逆变器电路图 相关的精美图片,激发您的创意灵感,为您的项目增添独特的视觉效果。

50
图片总数
5,524
总浏览量
12,522
总收藏数
5,867
总下载量